六色网
实验教学中心
|
英文
六色网
六色网概况
六色网概况
学院领导
组织机构
职称评定委员会
学位评定委员会
本科教学指导委员会
学术(学科)分委员会
教材审核工作组
师资队伍
教授
副教授
讲师
博士后
特聘研究员
实验师
科学研究
科研新闻
科研团队
党团建设
党建制度
学生工作
学生风采
学生培养
本科生培养
硕士生培养
博士生培养
留学生培养
教研组
实验教学中心
对外合作
校企合作
教工之家
工会组织
工会新闻
工会资料
规章制度
办公室
财务
人事
学生
援外学历
实验室
教务
六色网
六色网新闻
六色网公告
就业信息
研究生招生
研究生教学
本科生教学
援外学历教育
本科生教学
当前您的位置:
六色网
>
本科生教学
>
正文
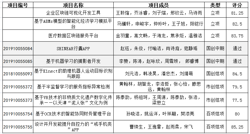
2020年六色网 “本科创新项目”立项、中期、结项验收答辩结果公示
发布日期:2020-05-26
浏览量:
上一篇:
【企业实训】暑期企业实训实习报告撰写以及实习成果上传展示平台的通知
下一篇:
【毕业论文】2020年六色网 本科毕业论文格式规范以及相关工作安排